发电机参数可从额定电压、电流、功率等电气参数,转速、
发电机参数是了解其性能、适用范围和工作状态的重要途径,以下是一些常见的方法:

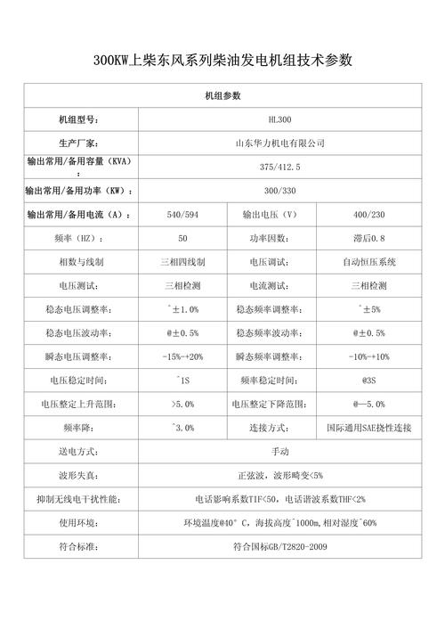
查看铭牌
- 基本信息:发电机通常在明显位置设有铭牌,上面清晰标注了额定功率、最大功率或备用功率等功率参数,还有电压、电流、频率、绝缘等级等其他规格信息,例如常见的“额定功率:50kW”“电压:380V”“频率:50Hz”等。
- 详细参数解读:以常见的柴油发电机为例,铭牌上可能会有发动机型号,不同发动机型号具有不同的性能特点,包括功率、扭矩、燃油消耗率等,这些特性会影响发电机的发电效率、启动性能和运行稳定性。
查阅产品说明书
- 技术参数章节:产品说明书中会有专门的技术参数部分,详细介绍发电机的各项性能指标,除了铭牌上的基本信息外,还可能包括额定转速、功率因数、定子接法等。
- 工作原理与特性:说明书会阐述发电机的工作原理,帮助理解参数的含义和相互关系,通过了解发电机的励磁方式,能更好地理解其电压调节范围和精度等参数。
- 使用与维护建议:其中包含的使用方法和维护建议与参数相关,根据发电机的负载特性参数,说明书会指导如何合理分配负载,以确保发电机在安全、高效的范围内运行。
专业检测工具与仪器
- 电气参数测量仪:如万用表可用于测量发电机的输出电压、电流等基本电气参数,钳形电流表则可以在不打断电路的情况下测量电流,方便现场检测。
- 功率分析仪:能够准确测量发电机的有功功率、无功功率、功率因数等参数,对于评估发电机的电能质量和能效具有重要意义。
- 转速表:用于测量发电机的转速,确保其在实际运行中与额定转速相符,因为转速对发电机的输出频率和电压有直接影响。
软件与系统监测(针对智能发电机)
- 内置监控系统:一些现代智能发电机配备了内置的监控系统,可通过显示屏或特定的接口查看发电机的实时参数,如运行时间、油耗、各项电气参数等。
- 远程监控软件:利用远程监控软件,用户可以在远离发电机的地方通过网络连接查看其参数和运行状态,实现远程管理和故障诊断。
咨询厂家或供应商
- 技术支持团队:厂家的技术支持团队能够提供最准确的发电机参数解释和技术咨询,他们可以根据用户提供的具体需求和使用场景,推荐合适的发电机型号,并详细说明其参数特点。
- 售后服务人员:售后服务人员在安装、调试和维护过程中,会对发电机的参数进行实际检测和调整,他们可以分享实际操作中的经验和注意事项,帮助用户更好地理解和运用发电机参数。
查看发电机参数需要综合运用多种方法,以确保获取准确、全面的信息,从而更好地使用和维护发电机。

(图片来源网络,侵删)
| 查看方法 | 优点 | 缺点 |
|---|---|---|
| 查看铭牌 | 信息直接、准确,一目了然 | 可能因长期使用导致铭牌磨损、模糊,部分参数可能不完整 |
| 查阅产品说明书 | 内容详细,对参数解释全面,包含使用和维护建议 | 需要仔细阅读和理解,对于一些复杂参数可能需要专业知识 |
| 专业检测工具与仪器 | 测量结果准确可靠,可实时监测 | 需要专业人员操作,设备成本较高 |
| 软件与系统监测(针对智能发电机) | 方便快捷,可实现远程监控 | 依赖设备的智能化程度和网络连接稳定性 |
| 咨询厂家或供应商 | 获取的信息权威、准确,能得到专业建议 | 可能需要一定时间等待回复,且部分厂家可能服务响应不及时 |
相关问答FAQs
发电机的额定功率和最大功率有什么区别?
- 额定功率:是指发电机在正常运行时能够长期、稳定输出的电功率,它是发电机设计和制造时确定的一个重要参数,代表了发电机在标准工况下的最佳工作状态,在这个功率下运行,发电机能够保证良好的性能和较长的使用寿命,一台额定功率为 100kW 的发电机,意味着它可以持续稳定地输出 100kW 的电力,满足相应负载的需求。
- 最大功率:通常是发电机在短时间内能够输出的极限功率,一般大于额定功率,但发电机不能长时间在最大功率下运行,否则可能会导致过热、损坏等故障,影响发电机的可靠性和寿命,某发电机最大功率为 120kW,但它只能在较短的特定情况下输出这个功率,之后需要回到额定功率或以下运行,以确保安全和正常运行。
如何根据用电设备的功率来选择合适功率的发电机?
- 确定用电设备的总功率:需要准确计算所有用电设备的总功率,将各个设备的功率相加,得到总功率数值,有一盏 100W 的灯泡、一台 500W 的冰箱和一台 1000W 的空调,总功率为 1600W。
- 考虑同时使用系数:在实际使用中,并非所有用电设备都会同时满负荷运行,需要根据设备的使用情况和重要性,确定一个同时使用系数,通常在 0.8 1.0 之间,如果上述设备的使用时间较为分散,可取 0.8,则计算功率为 1600W×0.8 = 1280W。
- 选择发电机功率:根据计算出的功率,选择略大于该功率的发电机,考虑到发电机在实际运行中可能会有一定的功率损耗,一般应选择比计算功率大 10% 20%的发电机,对于 1280W 的计算功率,可选择功率在 1500W 1800W 左右的发电机,以确保能够满足用电设备的需求,

(图片来源网络,侵删)
标签: 机参数 查看方法
版权声明:除非特别标注,否则均为本站原创文章,转载时请以链接形式注明文章出处。