硫代硫酸钠(Na₂S₂O₃),俗称“海波”或“大苏打”,是一种常见且用途广泛的化学品,在水产养殖中,它扮演着“多面手”的角色,尤其在应急处理和水质调控方面效果显著。
核心作用机理
硫代硫酸钠的核心作用机理在于其强还原性,它能与水中的多种氧化性物质发生化学反应,从而起到解毒、降毒、缓解应激等效果,其基本反应可以理解为: S₂O₃²⁻ (硫代硫酸根) + 氧化性物质 → 还原产物 + 无害或低害物质

(图片来源网络,侵删)
在水产养殖中的主要作用
应急解毒,缓解中毒(最核心的作用)
这是硫代硫酸钠在水产养殖中最重要的应用,尤其适用于处理以下几种急性中毒情况:
-
氨氮和亚硝酸盐中毒:
- 原理: 氨氮和亚硝酸盐是水产养殖中常见的“毒素”,它们具有很强的氧化性,会破坏鱼虾的鳃组织,影响呼吸功能,并导致血液中毒,硫代硫酸钠的还原性可以将这些氧化性的有毒物质还原成毒性极低的氮气(N₂)。
- 反应式(简化): 2HNO₂ + 2Na₂S₂O₃ + H₂SO₄ → 3S + 2NO + Na₂SO₄ + 2H₂O (亚硝酸盐被还原)
- 效果: 快速降低水体中氨氮和亚硝酸盐的浓度,缓解鱼虾的浮头、游塘、厌食等症状,为后续的水质处理争取宝贵时间。
-
余氯中毒(氯气、漂白粉、强氯精等):
- 原理: 消毒剂残留的余氯(Cl₂)是强氧化剂,会严重灼伤鱼虾的鳃丝和体表黏液,导致其窒息死亡,硫代硫酸钠可以迅速与余氯反应,生成无害的氯化钠(食盐)和硫酸钠。
- 反应式: Na₂S₂O₅ + 4Cl₂ + 5H₂O → 2NaHSO₄ + 8HCl (实际反应更复杂,但结果是氯被消耗)
- 应用: 在使用含氯消毒剂(如漂白粉、强氯精)后,如果发现鱼虾出现应激反应,可立即使用硫代硫酸钠来中和残留的氯气,是紧急解毒的“良药”。
-
重金属离子中毒(如铜、锌、汞等):
(图片来源网络,侵删)- 原理: 硫代硫酸根离子(S₂O₃²⁻)可以与水中的重金属离子(Cu²⁺, Zn²⁺等)形成稳定的络合物,从而降低其游离浓度和毒性。
- 效果: 缓解因工业污染或使用某些硫酸铜类药物过量引起的中毒问题。
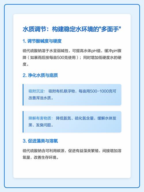
增氧与辅助改善水质
- 原理: 硫代硫酸钠在水中被微生物(主要是硫细菌)分解时,会发生一系列化学反应,最终消耗水中的氧气,但同时也会促进一些有益的化学过程。
- 短期增氧错觉: 在某些情况下,其分解过程会暂时提高水体pH值,并可能促进一些藻类的光合作用,给人一种“水变活了”的错觉,但这并非真正的增氧。
- 实际作用: 它的主要价值在于通过降低毒性(如氨氮、亚硝酸盐),间接改善了鱼虾的生存环境,鱼虾不再受毒害,呼吸顺畅,自然显得更有活力,它本身不是增氧剂,而是通过改善水质来保障溶氧的有效利用。
- 与过碳酸钠的区别: 需要特别注意的是,硫代硫酸钠不是像过碳酸钠(固体双氧水)那样的化学增氧剂,过碳酸钠分解会直接释放氧气,而硫代硫酸钠的分解过程是耗氧的,在缺氧急救时,应使用增氧剂,而非硫代硫酸钠。
辅助杀藻和控藻
- 原理: 硫代硫酸钠可以消耗水中的二氧化碳,导致水体pH值快速上升,高pH值会破坏一些藻类的细胞结构,从而起到辅助杀藻和抑制“水华”的作用。
- 应用: 对于小范围的、爆发性的有害藻类(如微囊藻),可以尝试使用硫代硫酸钠进行局部处理,但此方法风险较高,容易引起水质剧烈波动,不建议作为常规手段。
作为络合剂,稳定水质
- 原理: 它能与水中的多种离子反应,起到一定的缓冲和稳定作用,有助于维持水质的相对稳定。
使用方法与注意事项
使用方法(以池塘为例):
- 计算用量: 通常每亩水深1米,使用1.5-2.5公斤,具体用量需根据中毒程度、水质情况灵活调整,中毒严重时可适当增加用量。
- 溶解稀释: 将计算好的硫代硫酸钠用桶装水充分溶解,使其完全化开。
- 全池泼洒: 将稀释后的溶液均匀泼洒到整个池塘,最好在增氧机开启的情况下进行,以确保其在水体中混合均匀。
- 配合措施: 使用后,应持续开启增氧机,要配合使用微生物制剂(如硝化细菌、光合细菌),因为硫代硫酸钠只是“中和”了毒素,并没有消除毒素的根本来源,微生物才能将分解后的产物进一步转化为无害物质。
⚠️ 重要注意事项:
- 非增氧剂,急救时需谨慎: 在鱼虾因缺氧而浮头时,绝对不能使用硫代硫酸钠,它的分解过程会消耗氧气,会加剧缺氧,导致大批死亡,此时应立即开启所有增氧设备,并使用化学增氧剂(如过碳酸钠)。
- 用量不宜过大: 过量使用会导致水体pH值急剧上升,对鱼虾产生应激,甚至损伤鳃部,必须严格按照推荐剂量使用。
- 不能替代根本治理: 硫代硫酸钠是“急救药”,是治标不治本的,它解决了燃眉之急,但池塘中氨氮、亚硝酸盐超标的问题根源在于底质恶化和投喂过量,必须配合改善底质、合理投喂、培养有益菌等综合措施。
- 水质剧烈变化: 使用后水体pH值会快速升高,对于已经处于高pH值(>9.0)的池塘,要慎用。
- 储存: 应密封、避光、干燥储存,防止其潮解和氧化失效。
| 作用类别 | 具体功能 | 优点 | 缺点/注意事项 |
|---|---|---|---|
| 应急解毒 | 快速降低氨氮、亚硝酸盐、余氯、重金属毒性 | 见效快,成本低,是急救“良药” | 非治本,过量使用有害,非增氧剂 |
| 水质调控 | 辅助改善水质,稳定水体pH | 操作简便 | 效果短暂,不能作为常规水质管理 |
| 辅助杀藻 | 提高pH值,抑制部分藻类 | 对小范围藻华有一定效果 | 风险高,易引起水质剧烈波动,不推荐常规使用 |
硫代硫酸钠是水产养殖中一种高效的应急解毒产品,特别适用于处理因氨氮、亚硝酸盐、余氯等引起的急性中毒问题,它能在关键时刻挽救鱼虾生命,但养殖者必须清楚地了解它的作用机理、适用场景和致命禁忌,将其作为应急工具,而非日常管理依赖,并结合科学的综合养殖措施,才能实现健康、可持续的水产养殖。

(图片来源网络,侵删)
标签: 硫代硫酸钠水产养殖解毒作用 硫代硫酸钠养殖水质处理 硫代硫酸钠鱼塘降氨氮用法
版权声明:除非特别标注,否则均为本站原创文章,转载时请以链接形式注明文章出处。